← fisher scientific telephone number Top more than 79 contact number logo super hot fisher scientific company number Vintage fisher scientific balancing scale →
If you are looking for Companies House launches free data site | UKAuthority you've visit to the right page. We have 35 Pics about Companies House launches free data site | UKAuthority like Org Chart Thermo Fisher Scientific Europe - The Official Board, Africa Medical Supplies Platform and also Louis Vuitton Companies | IQS Executive. Here it is:
Companies House Launches Free Data Site | UKAuthority

registration companieshouse period ukauthority hmrc integrated directors accounts charge
Register Your Uk Limited Company By Bryant4210 | Fiverr

limited accounts bretagne fiverr recruit apprentices records huissiers namur enrola manifest registre commerce
Fillable Online Salers Cattle Society Of The Uk Limited - Companies

Mvno Locked Policy Meaning Retail Stores | Gbu-presnenskij.ru
Filing Documents With Companies House | Bromhead Accountants | Plymouth

filing
Thermo Fisher Scientific - [PDF Document]
![Thermo Fisher Scientific - [PDF Document]](https://static.fdocuments.us/img/1200x630/reader024/reader/2021010118/55cf981a550346d033959b06/r-1.jpg?t=1628874284)
thermo fisher document
A Comprehensive Guide On Running A Limited Company

Thermo Fisher Lawsuit 2024 - Flori Jillane

NinaCloak – A Fraudulent Online Vendor Selling Alibaba Knockoffs – N' Cuffs

Ltd Limited - What You Need To Know - INVESTMENT-360

Straitgate Action Group: For All Those Who Knew Brontë...

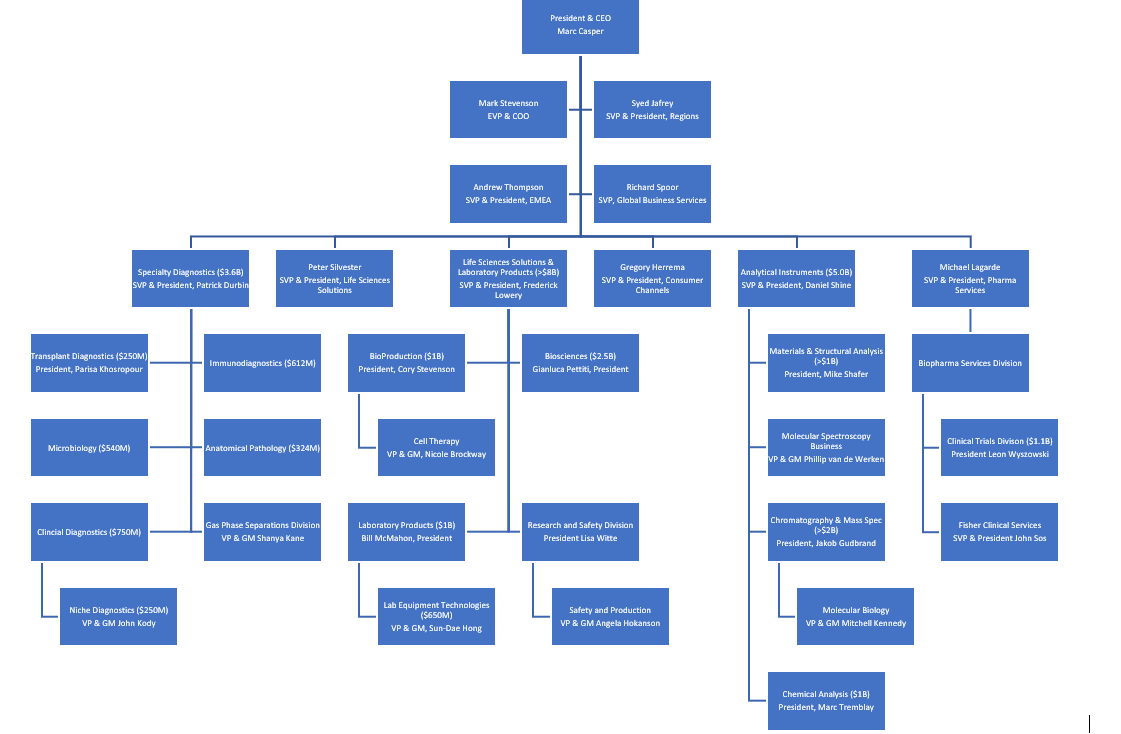
Org Chart Thermo Fisher Scientific Europe - The Official Board

thermo chromeleon charlie
Straitgate Action Group: AI’s ‘final Submission Of Additional

Companies House - GOV.UK

Rockstar Games : Changement De Nom Pour Le Mythique Studio Rockstar

Do I Have To Register My Company With Companies House?

house companies company register do
What Are The Different Types Of Limited Companies In The UK - Company Bug

limited types companies company private shares different
Fillable Online State Bank Of India (uk) Limited - Companies House Fax

Alapítvány Műalkotás Manőver Thermo Fisher Organizational Chart

UK Insurer Aviva Seeks New City Of London HQ As It Cuts Office Space

Companies House: The Only Register Of Limited Companies In The UK

companies companieshouse if
Africa Medical Supplies Platform

thermo
Straitgate Action Group: Contact
contact action group
Louis Vuitton Companies | IQS Executive

UK Companies House - Companies Registry

registry
Limited Company Advantages And Disadvantages - UK Companies Co

limited company formation ltd companies advantages starting
Fillable Online Elite Claims Management Uk Limited - Companies House

Register Of Members Template

Protecting Directors From Identity Theft And Fraud – Nhllp

theft fraud consultation reforms
Rockstar Games : Changement De Nom Pour Le Mythique Studio Rockstar

Fillable Online Infrastructure Planninginspectorate Gov Orsted Hornsea

How To Felt A Flower | Sincovaga.com.br

Thermo Fisher Scientific... - Thermo Fisher Scientific Office Photo

thermo fisher scientific pittsburgh office pa interview biotech professional business glassdoor
EToro Review - The “Social Trading” Experts - Here's Why!

etoro companies house
MG Motor UK Recognises Dealers In Annual Awards – Car Dealer Magazine

recognises motors
Straitgate action group: for all those who knew brontë.... Org chart thermo fisher scientific europe. Thermo fisher document